О ярлыках Google Рекламы

Ярлыки позволяют создавать тематические группы элементов аккаунта, а также быстро и легко фильтровать данные и получать отчеты по интересующей вас информации. Добавив ярлыки к ключевым словам, кампаниям, объявлениям и группам объявлений, вы сможете сравнивать эффективность определенных вами категорий друг с другом и с элементами без ярлыков.

В этой статье объясняется, как работают ярлыки, а также различия между ярлыками для кампаний, групп объявлений и ключевых слов.

Преимущества ярлыков

Ниже приведен пример использования ярлыков для сравнения эффективности ключевых слов в разных кампаниях.

Владимир – владелец интернет-магазина одежды и аксессуаров. Он рекламирует обувь, одежду и сумки на трех основных рынках (Москва, Санкт-Петербург, Нижний Новгород). Для этого было создано три кампании с отдельными группами объявлений для обычных и брендированных ключевых слов. Подобная структура позволяет использовать одни и те же объявления и ключевые слова в разных частях аккаунта (например, брендированные варианты в группах "Обувь" кампаний для Москвы и Санкт-Петербурга).

Как Владимиру быстро сравнить эффективность рекламы кроссовок в Москве и Санкт-Петербурге? Очень просто: присвоить ярлык "кроссовки" всем соответствующим ключевым словам аккаунта. Так он сможет отбирать термины, относящиеся только к спортивной обуви.

В старом интерфейсе AdWords можно фильтровать сведения по ярлыкам в отчетах на вкладке Параметры. В результате Владимиру легко сравнивать эффективность рекламы кроссовок и всей остальной обуви или соответствующего ярлыка с другими.

Принцип работы ярлыков

С помощью ярлыков можно систематизировать кампании, объявления и их группы, а также ключевые слова. Настройки ярлыков можно изменить в любое время.

Примечание. В управляющем аккаунте (Центре клиентов) можно создавать, изменять, сохранять и применять ярлыки для отдельных дочерних аккаунтов или всех кампаний. Вы также можете создавать ярлыки и управлять ими на всех уровнях от управляющего до дочернего аккаунта.

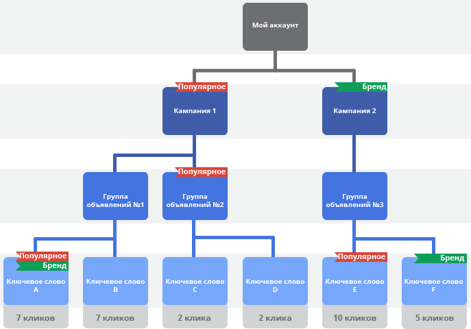
На диаграмме ниже показано, как можно использовать ярлыки для оценки эффективности отдельных категорий в аккаунте. В этом примере различным элементам аккаунта были присвоены ярлыки "Популярное" и "Бренд". Важно понимать, что ярлыки не наследуются. Это значит, что наличие ярлыка у кампании не подразумевает пометку также всех входящих в нее групп объявлений и ключевых слов. Выбирать ярлыки для групп объявлений и ключевых слов необходимо в индивидуальном порядке.

Существует четыре типа отчетов по ярлыкам: для кампаний, групп объявлений, объявлений и ключевых слов. Подробнее о том, как создавать и использовать ярлыки и отчеты по ярлыкам и управлять ими

Blue circle corresponding to Label illustration Отчеты на уровне кампаний

В отчете по кампаниям указано, что для ярлыка "Популярное" зарегистрировано 18 кликов. Это значит, что ключевые слова из кампании 1 с ярлыком "Популярное" получили всего 18 кликов. Для ярлыка "Бренд" зарегистрировано 15 кликов, поскольку ключевые слова из кампании 2 получили всего 15 кликов.

Ярлык Клики
Популярное 18
Бренд 15
Все остальное 0
 
Blue circle corresponding to Label illustration Отчеты на уровне групп объявлений

Как мы уже говорили, ярлыки не наследуются, поэтому в отчете по группам объявлений будет другая статистика. Во всем аккаунте ярлык присвоен только группе объявлений 2 в кампании 1. Ключевые слова из этой группы получили в общей сложности 4 клика. В отчете для групп объявлений указано, что для ярлыка "Популярное" зарегистрировано 4 клика. В строке "Бренд" указано значение 0, поскольку групп объявлений с таким ярлыком нет. Все остальные ключевые слова из групп без ярлыков получили в общей сложности 29 кликов.

Ярлык Клики
Популярное 4
Бренд 0
Все остальное 29
 
Blue circle corresponding to Label illustration Отчеты на уровне ключевых слов

Посмотрим, как будет выглядеть отчет на уровне ключевых слов. Ярлыку "Популярное" соответствует 17 кликов (ключевые слова A и E), "Бренд" – 12 кликов (ключевые слова A и F). Обратите внимание: 7 кликов ключевого слова A засчитываются в обеих строках, так как ему присвоены оба ярлыка. Такая ситуация встречается достаточно часто, поэтому сумма значений во всех строках отчета по ключевым словам обычно больше общего числа кликов. Все остальные ключевые слова без ярлыков получили в общей сложности 11 кликов.

Ярлык Клики
Популярное 17
Бренд 12
Все остальное 11

Эта информация оказалась полезной?

Как можно улучшить эту статью?
false
Achieve your advertising goals today!

Attend our Performance Max Masterclass, a livestream workshop session bringing together industry and Google ads PMax experts.

Register now

Поиск
Очистить поле поиска
Закрыть поиск
Приложения Google
Главное меню
2787531180894394098
true
Поиск по Справочному центру
false
true
true
true
true
true
73067
false
false
false
true
false