С помощта на етикетите имате възможност да организирате елементите в профила си в логически групи, така че да можете бързо и лесно да филтрирате и създавате отчети за данните, които най-много Ви интересуват. Етикетите могат да се прилагат към ключови думи, кампании, рекламни групи и реклами, което Ви дава възможност да виждате ефективността на създаваните от Вас персонализирани категории една спрямо друга, както и спрямо елементите без етикети в профила Ви.
В тази статия се обяснява как работят етикетите и се илюстрират разликите при използването им в кампании, рекламни групи и ключови думи.
Защо да използвате етикети
Следният примерен сценарий показва как може да използвате етикети, за да сравнявате ефективността на ключовите си думи в няколко кампании.
Борислав е търговец на дребно онлайн, продаващ мъжко и дамско облекло и аксесоари. Той има кампании за обувки, дрехи и чанти за всеки от трите си основни пазара (София, Кюстендил и Благоевград), а в рамките на кампаниите има отделни рекламни групи за общи и маркови ключови думи. Тази структура (пример: „София – обувки – генерично“ и „Кюстендил – обувки – генерично“) означава, че Борислав използва едни и същи реклами и ключови думи в различни части на профила си.
Без етикети той не може лесно да сортира профила си или да изготви отчет, за да види колко добре се продават маратонките в София в сравнение с Кюстендил. С етикетите обаче Борислав може да създаде етикета „маратонки“ и да го приложи към всички свързани с този продукт ключови думи в профила си. След това може да филтрира ключовите си думи по този етикет, за да вижда само тези, свързани с маратонки.
В предходния интерфейс на AdWords Борислав може да използва отчетите за етикетите от раздела Величини, за да обобщи ефективността по етикет. Тези отчети му дават възможност да сравнява например ефективността при маратонките спрямо всички други обувки или да прави сравнение между етикета „маратонки“ и други отделни етикети.
Начин на работа на етикетите
Етикетите Ви дават възможност да организирате кампаниите, рекламните групи, рекламите и ключовите си думи по групи. Могат да се персонализират и можете да ги променяте по всяко време.
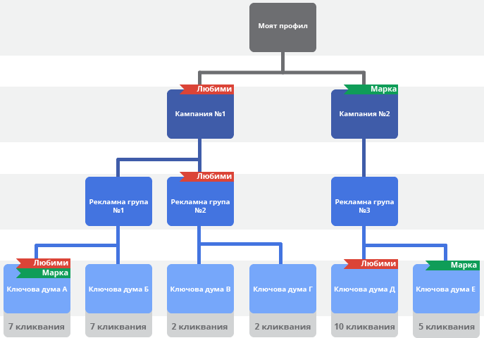
Диаграмата по-долу илюстрира как можете да използвате етикетите, за да прецените ефективността на персонализираните категории в профила си. В този пример приложихте два етикета – „Любими“ и „Марка“, към различни елементи в профила си. Важно е да знаете, че етикетите не се унаследяват в рамките на цялата кампания. Това означава, че ако приложите етикет към кампания, той ще важи само за нея, но не и за рекламните групи и ключовите думи в нея. Ако искате даден етикет да се прилага и към рекламна група или отделна ключова дума, трябва да го приложите конкретно за всяка от тях.
Можете да изготвяте четири вида отчети за етикетите – по един за всеки тип елемент: кампании, рекламни групи, реклами и ключови думи. Научете как да създавате, използвате и управлявате етикетите си и отчета за етикетите
| Отчитане на ниво кампания |
Когато изготвите отчет за етикетите за кампаниите си, виждате, че етикетът „Любими“ е свързан с 18 кликвания. Това е така, защото общият брой кликвания за всички ключови думи в Кампания №1, към която е приложен етикетът „Любими“, е бил 18. Етикетът „Марка“ е свързан с 15 кликвания, защото ключовите думи в Кампания №2, към която е приложен той, са получили 15 кликвания.
| Етикет | Кликвания |
|---|---|
| Любими | 18 |
| Марка | 15 |
| Всичко друго | 0 |
| Отчитане на ниво рекламна група |
Тъй като обаче етикетите не се унаследяват, положението е различно, когато изготвите отчет на ниво рекламна група. В този профил има само една рекламна група с приложен към нея етикет: Рекламна група №2 в Кампания №1. Ключовите думи в нея са получили общо четири кликвания. Затова, когато изготвите отчет за етикетите за рекламните си групи, етикетът „Любими“ получава четири кликвания. Етикетът „Марка“ не е получил никакви кликвания на ниво рекламна група, тъй като в този профил няма рекламни групи с такъв етикет. Всички останали ключови думи в рекламните групи без етикет са получили общо 29 кликвания.
| Етикет | Кликвания |
|---|---|
| Любими | 4 |
| Марка | 0 |
| Всичко друго | 29 |
| Отчитане на ниво ключова дума |
Отчитането на ниво ключова дума предоставя различен поглед. При него етикетът „Любими“ е получил 17 кликвания (ключови думи A и E), а „Марка“ – 12 кликвания (ключови думи A и F), тъй като това е общият брой кликвания за ключови думи с тези етикети. Обърнете внимание, че 7 кликвания за ключова дума А са отчетени и в двата реда, тъй като към ключова дума А са приложени и двата етикета. Тъй като е възможно много от ключовите Ви думи да имат повече от един етикет, малко вероятно е броят на кликванията на всеки ред да нарасне до общия брой кликвания. Всички останали ключови думи без етикет са получили общо 11 кликвания.
| Етикет | Кликвания |
|---|---|
| Любими | 17 |
| Марка | 12 |
| Всичко друго | 11 |
