Amb les etiquetes, podeu organitzar els elements del vostre compte en grups significatius per tal de poder filtrar fàcilment les dades que us interessin més i mostrar-les en informes ràpidament. Podeu aplicar etiquetes a paraules clau, campanyes, grups d'anuncis i anuncis, ja que us permeten comparar el rendiment de les diferents categories personalitzades que creeu, tant entre elles com amb els elements sense etiqueta del vostre compte.
En aquest article s'explica com funcionen les etiquetes i se'n mostren les diferències d'ús en campanyes, grups d'anuncis i paraules clau.
Per què és recomanable utilitzar etiquetes
Al següent exemple es mostra com podeu utilitzar etiquetes per comparar el rendiment de les paraules clau en diferents campanyes.
En Pau té una botiga en línia de roba i accessoris per a homes i dones. Disposa de campanyes de calçat, roba i bosses per a cada un dels seus tres mercats principals (Barcelona, València i Mallorca), i dins les campanyes té grups d'anuncis per a paraules clau genèriques i de marca. Aquesta estructura (per exemple: Barcelona, calçat, genèric) vol dir que té els mateixos anuncis i les mateixes paraules clau en diferents parts d'aquest compte.
Sense les etiquetes, en Pau no podria ordenar fàcilment el compte ni generar un informe per comparar les vendes de vambes a Barcelona i a València. En canvi, amb les etiquetes, en Pau pot crear l'etiqueta "vambes" i aplicar-la a totes les paraules clau del compte relacionades amb vambes. A continuació, pot filtrar les paraules clau per aquesta etiqueta per veure únicament paraules clau relacionades amb vambes.
A l'experiència d'AdWords anterior, en Pau pot utilitzar els informes d'etiquetes de la pestanya Dimensions per agrupar el rendiment en funció de l'etiqueta. Per exemple, aquests informes li permeten comparar el rendiment de les vambes en relació amb la resta de calçat o l'etiqueta "vambes" amb altres etiquetes.
Com funcionen les etiquetes
Les etiquetes us permeten organitzar en grups les campanyes, els grups d'anuncis, els anuncis i les paraules clau. Són personalitzables i les podeu modificar quan vulgueu.
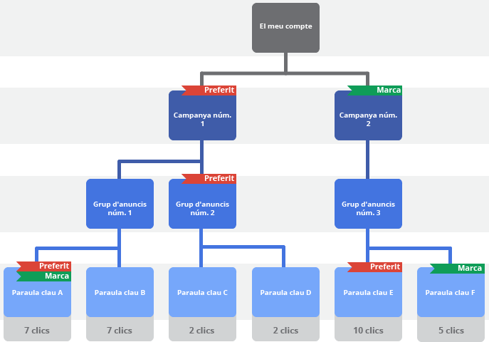
Al diagrama següent es mostra com podeu utilitzar les etiquetes per avaluar el rendiment de les categories personalitzades en tot el compte. En aquest exemple, s'apliquen dues etiquetes ("Favorit" i "Marca") a diferents elements del compte. Tingueu en compte que les etiquetes no s'hereten en tota la campanya, de manera que si apliqueu una etiqueta a una campanya, l'etiqueta només s'aplica a la campanya i no als grups d'anuncis ni a les paraules clau d'aquesta campanya. Si voleu que una etiqueta afecti un grup d'anuncis o a una paraula clau concreta, caldrà que l'apliqueu específicament a cada element.
Podeu generar quatre tipus d'informes d'etiquetes, un per a cada tipus d'element: campanyes, grups d'anuncis, anuncis i paraules clau. Informació sobre com es creen, s'utilitzen i es gestionen les etiquetes i els informes d'etiquetes
| Informes de campanya |
Quan genereu un informe d'etiquetes per a les vostres campanyes, veureu que l'etiqueta "Favorit" està associada a 18 clics. Això s'explica perquè el total de clics de totes les paraules clau de la Campanya núm. 1, que té aplicada l'etiqueta "Favorit", va ser de 18. L'etiqueta "Marca" està associada a 15 clics perquè totes les paraules clau de la Campanya núm. 2, que té aplicada l'etiqueta "Marca", van rebre 15 clics.
| Etiqueta | Clics |
|---|---|
| Favorit | 18 |
| Marca | 15 |
| La resta | 0 |
| Informes de grup d'anuncis |
Ara bé, com que les etiquetes no s'hereten, la situació canvia quan genereu un informe de grups d'anuncis. En aquest compte, només hi ha un grup d'anuncis amb una etiqueta aplicada: el Grup d'anuncis núm. 2 de la Campanya núm. 1. Les paraules clau d'aquest grup d'anuncis han rebut un total de quatre clics. Per tant, quan genereu un informe d'etiquetes per als grups d'anuncis, s'atribueixen quatre clics a l'etiqueta "Preferit". L'etiqueta "Marca" no ha rebut cap clic al nivell de grup d'anuncis perquè no hi ha cap grup en aquest compte que tingui aplicada aquesta etiqueta. La resta de paraules clau de grups d'anuncis sense etiqueta han rebut 29 clics en total.
| Etiqueta | Clics |
|---|---|
| Favorit | 4 |
| Marca | 0 |
| La resta | 29 |
| Informes de paraula clau |
Els informes de paraules clau ofereixen una perspectiva diferent. En aquest cas, l'etiqueta "Favorit" ha rebut 17 clics (paraules clau A i E) i "Marca" n'ha rebut 12 (paraules clau A i F) perquè aquests són els clics totals de les paraules clau amb aquestes etiquetes. Tingueu en compte que els set clics de la paraula clau A s'han comptabilitzat en totes dues files perquè aquesta paraula clau té aplicades totes dues etiquetes. Com que és probable que moltes de les vostres paraules clau tinguin més d'una etiqueta, és difícil que el nombre de clics de cada fila sumats sigui igual al nombre total de clics. La resta de paraules clau sense etiqueta han rebut 11 clics en total.
| Etiqueta | Clics |
|---|---|
| Favorit | 17 |
| Marca | 12 |
| La resta | 11 |
